본문 바로가기
TIL/Boostcamp AI tech

[Boostcamp]Data visualization Seaborn :: seoftware

by seowit 2021. 8. 24.
목차
1. 강의정리
    1-1. Data Viz - Seaborn 소개
    1-2. Data Viz - Seaborn 기초
    1-3. Data Viz - Seaborn 심화

📜 강의 정리 

* 부스트캠프 Data visualization 강의를 맡아주신 안수빈 강사님의 강의를 정리한 것 입니다.


[Data Viz] Seaborn 소개

    • Seaborn은 Matplotlib 기반 통계 시각화 라이브러리
      • 통계 정보 : 구성, 분포, 관계 등
      • Matplotlib 기반이라 Matplotlib으로 커스텀 가능
      • 쉬운 문법과 깔끔한 디자인이 특징
      • 설치 : pip install seaborn==0.11

[Data Viz] Seaborn 기초

 

🌈 Seaborn의 구조와 문법에 대해 알아보자

    • Seaborn API 통계 시각화 종류
      • Categorical API - 데이터의 기본 통계량
      • Distribution API - 범주형/연속형을 모두 살펴볼 수 있는 분포 시각화
      • Relational API - 관계성 파악
      • Regression API - 회귀 분석
      • Matrix API - 히트맵
    • countplot
      •  seaborn의 Categorical API에서 대표적인 시각화로 범주를 이산적으로 세서 막대 그래프로 그려주는 함수

studentPerformance.csv

      • sns.countplot(x='race/ethnicity', data=student)
        • x를 y로 바꾸면 가로 막대 그래프가 된다.
        • order=sorted(student['race/ethnicity'].unique() 속성을 추가하면 데이터의 순서를 정렬 할 수 있다
        • hue='gender' 속성을 추가하면 그룹 내에서 gender로 분류할 수 있다.
          • hue_order 속성도 있다.
        • palette='Set2', color='red', saturation='0.3' 등으로 색상 지정할 수 있다.
          • 연관된 값을 표현 할 때는 color로 비슷한 계열을 사용
          • 관련 없는 값을 표현 할 때는 palette을 다른색을 사용
        • hue, palette
    •  
  • Categorical API
    • boxplot

      • - interquartile range (IQR): 25th to the 75th percentile.
        - whisker : 박스 외부의 범위를 나타내는 선.
        - outlier : -IQR*1.5과 +IQR*1.5을 벗어나는 값
        - min : -IQR * 1.5 보다 크거나 같은 값들 중 최솟값
        - max : +IQR * 1.5 보다 작거나 같은 값들 중 최댓값
      • fig, ax = plt.subplots(1,1, figsize=(10, 5))
        sns.boxplot(x='race/ethnicity', y='math score', data=student, 
                    order=sorted(student['race/ethnicity'].unique()),
                    ax=ax)
        plt.show()
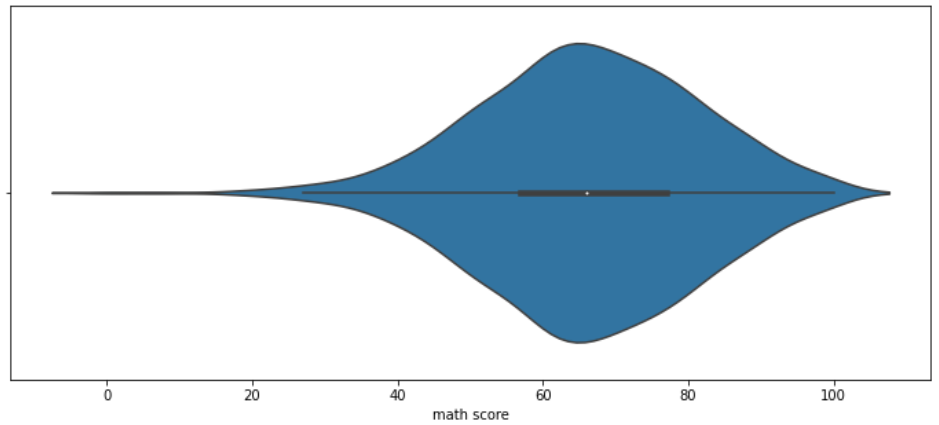
    • violinplot
      • boxplot의 분포를 더 잘 보여주기 위한 방법
      • 흰점이 50%를 중간 검정 막대가 IQR 범위
      • 데이터가 없는 곳의 오차가 발생
      • fig, ax = plt.subplots(1,1, figsize=(12, 5))
        sns.violinplot(x='math score', data=student, ax=ax,
                       bw=0.1, # 얼마나 자세하게 분포를 보여줄 것인가
                       cut=0, # 끝 부분 얼마나 자를 것인가
                       inner='quartile' # 25, 50 ,75프로 구간 표현(stick도 있다)
                      )
        plt.show()
      • scale : 각 바이올린의 종류
        • “area”, “count”, “width”
      • split : 동시에 비교
  •  ETC
    • boxenplot, swarmplot, stripplot 
    • fig, axes = plt.subplots(3,1, figsize=(12, 21))
      sns.boxenplot(x='race/ethnicity', y='math score', data=student, ax=axes[0],
                     order=sorted(student['race/ethnicity'].unique()))
      
      sns.swarmplot(x='race/ethnicity', y='math score', data=student, ax=axes[1],
                     order=sorted(student['race/ethnicity'].unique()))
      
      sns.stripplot(x='race/ethnicity', y='math score', data=student, ax=axes[2],
                     order=sorted(student['race/ethnicity'].unique()))
      plt.show()

 

    • Distribution API
      • Univariate Distribution 
        • histplot : 히스토그램
        • kdeplot : Kernel Density Estimate
        • ecdfplot : 누적 밀도 함수
        • rugplot : 선을 사용한 밀도함수
        • fig, axes = plt.subplots(2,2, figsize=(12, 10)) 
          axes = axes.flatten() 
          sns.histplot(x='math score', data=student, ax=axes[0]) 
          sns.kdeplot(x='math score', data=student, ax=axes[1]) 
          sns.ecdfplot(x='math score', data=student, ax=axes[2]) 
          sns.rugplot(x='math score', data=student, ax=axes[3]) 
          plt.show()​


      • Bivariate Distribution : 2개 이상의 변수의 분포
        • kdeplot hisplot
        • fig, axes = plt.subplots(1,2, figsize=(12, 7))
          ax.set_aspect(1)
          
          # axes[0].scatter(student['math score'], student['reading score'], alpha=0.2)
          
          sns.kdeplot(x='math score', y='reading score', 
                       data=student, ax=axes[0],
                      fill=True,
          #             bw_method=0.1
                      )
          
          sns.histplot(x='math score', y='reading score', 
                       data=student, ax=axes[1],
          #              color='orange',
                       cbar=False,
                       bins=(10, 20), 
                      )
          
          plt.show()

 

  •  

 


[Data Viz] Seaborn 심화

    • jointplot
    • pairplot

댓글